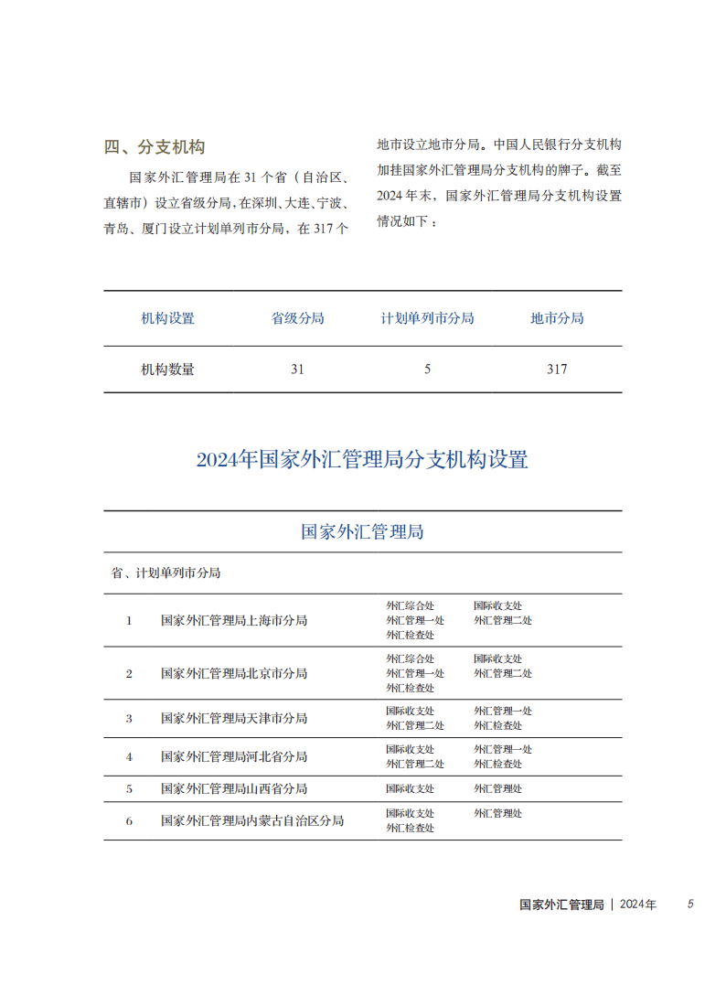
国家外汇管理局:2025年二季度 我国经常账户顺差9715亿元
68835
2025月08月08日
(原标题:国家外汇管理局:2025年二季度 我国经常账户顺差9715亿元)

图片来源于网络,如有侵权,请联系删除
人民财讯8月8日电,国家外汇管理局发布数据显示,2025年二季度,我国经常账户顺差9715亿元,其中,货物贸易顺差15751亿元,服务贸易逆差3345亿元,初次收入逆差2978亿元,二次收入顺差287亿元。资本和金融账户(含当季净误差与遗漏)逆差9715亿元,其中来华直接投资保持净流入。

图片来源于网络,如有侵权,请联系删除
2025年上半年,我国经常账户顺差21589亿元,其中,货物贸易顺差32798亿元,服务贸易逆差7604亿元,初次收入逆差4089亿元,二次收入顺差485亿元。资本和金融账户中(含二季度净误差与遗漏)逆差19810亿元。