罗曼股份:拟1.96亿元收购武桐高新39.23%股权
65223
2025月09月04日
(原标题:罗曼股份:拟1.96亿元收购武桐高新39.23%股权)

图片来源于网络,如有侵权,请联系删除
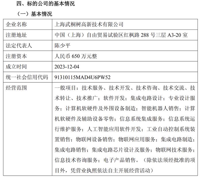
人民财讯9月4日电,罗曼股份(605289)9月4日晚间公告,公司拟以现金1.96亿元收购上海武桐树科技发展有限公司持有的上海武桐树高新技术有限公司(简称“武桐高新”)39.23%的股权。交易完成后,武桐高新将纳入公司合并报表范围,成为公司控股子公司。武桐高新主要从事AIDC算力基础设施集成服务业务,此次交易有助于公司拓展新市场领域。

图片来源于网络,如有侵权,请联系删除