中国电信获得发明专利授权:“图片验证方法、装置、存储介质以及图片验证设备”
证券之星消息,根据天眼查APP数据显示中国电信(601728)新获得一项发明专利授权,专利名为“图片验证方法、装置、存储介质以及图片验证设备”,专利申请号为CN202210988136.2,授权日为2025年9月26日。

图片来源于网络,如有侵权,请联系删除
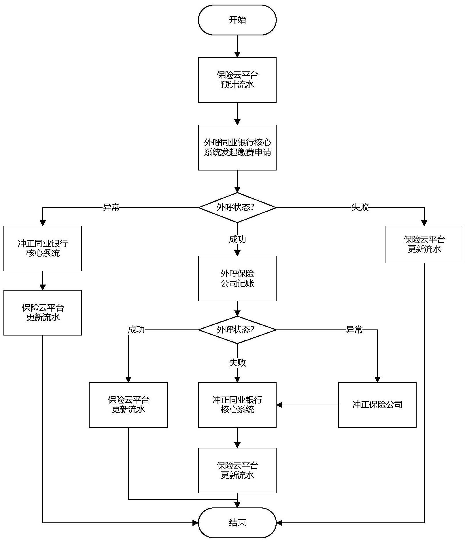
专利摘要:本申请公开了一种图片验证方法、装置、存储介质以及图片验证设备。其中,该方法包括:根据待验证图片对应的坐标区域范围随机生成第一坐标点;发送第一坐标点至客户端,在客户端的验证界面展示第一坐标点;接收客户端返回的第二坐标点,其中,第二坐标点为对客户端的验证界面中的第一坐标点所指示位置进行点击操作后所生成的坐标点;在确定第一坐标点与第二坐标点满足预设条件的情况下,确定客户端验证通过。本申请解决了现有图片验证方式后台处理方面繁琐,数据库压力较大和程序运行速度慢的技术问题。

图片来源于网络,如有侵权,请联系删除
今年以来中国电信新获得专利授权866个,较去年同期减少了11.36%。结合公司2025年中报财务数据,今年上半年公司在研发方面投入了47.82亿元,同比增2.65%。

图片来源于网络,如有侵权,请联系删除
通过天眼查大数据分析,中国电信股份有限公司共对外投资了88家企业,参与招投标项目127091次;财产线索方面有商标信息285条,专利信息17591条,著作权信息7417条;此外企业还拥有行政许可72个。
数据来源:天眼查APP
以上内容为证券之星据公开信息整理,由AI算法生成(网信算备310104345710301240019号),不构成投资建议。