长川科技获得实用新型专利授权:“滤波器电路和测试机”
72924
2025月07月01日
证券之星消息,根据天眼查APP数据显示长川科技(300604)新获得一项实用新型专利授权,专利名为“滤波器电路和测试机”,专利申请号为CN202422219674.2,授权日为2025年7月1日。

图片来源于网络,如有侵权,请联系删除
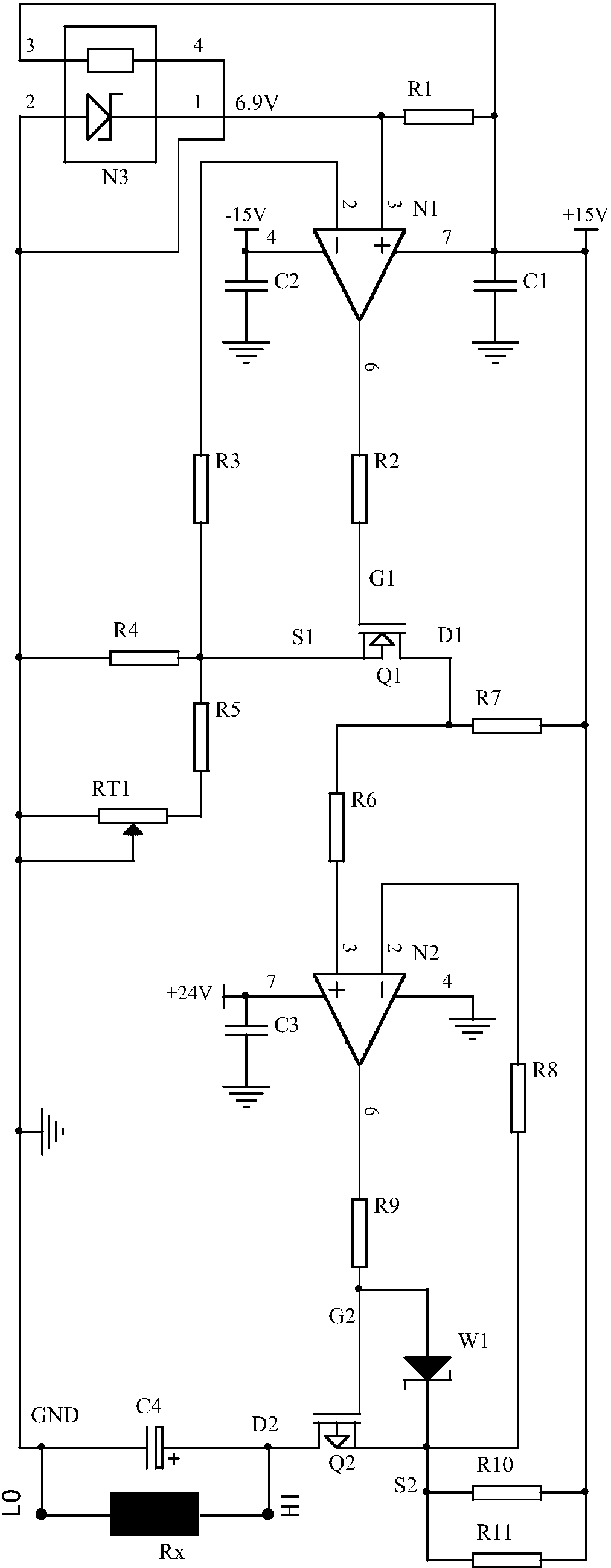
专利摘要:本申请涉及一种滤波器电路和测试机,滤波器电路包括:输入阻抗调节单元,连接信号接收端,用于调节滤波单元的输入阻抗;滤波单元,连接输入阻抗调节单元,用于对输入的信号进行滤波;输出阻抗调节单元,连接滤波单元和信号输出端,用于调节滤波单元的输出阻抗。可根据实际需要,通过输入阻抗调节单元和输出阻抗调节单元改变滤波单元的输入阻抗和输出阻抗,以适用于不同输入输出阻抗需求的场景,提高了使用便利性。
今年以来长川科技新获得专利授权108个,较去年同期减少了4.42%。结合公司2024年年报财务数据,2024年公司在研发方面投入了9.67亿元,同比增35.15%。
通过天眼查大数据分析,杭州长川科技股份有限公司共对外投资了15家企业,参与招投标项目108次;财产线索方面有商标信息25条,专利信息1063条,著作权信息69条;此外企业还拥有行政许可74个。
数据来源:天眼查APP
以上内容为证券之星据公开信息整理,由AI算法生成(网信算备310104345710301240019号),不构成投资建议。