中国多家车企落实“不超过60天”支付账期承诺
73740
2025月08月11日
中国多家车企落实“不超过60天”支付账期承诺
2025-08-11 21:02:25 中国新闻网中国多家车企落实“不超过60天”支付账期承诺

图片来源于网络,如有侵权,请联系删除
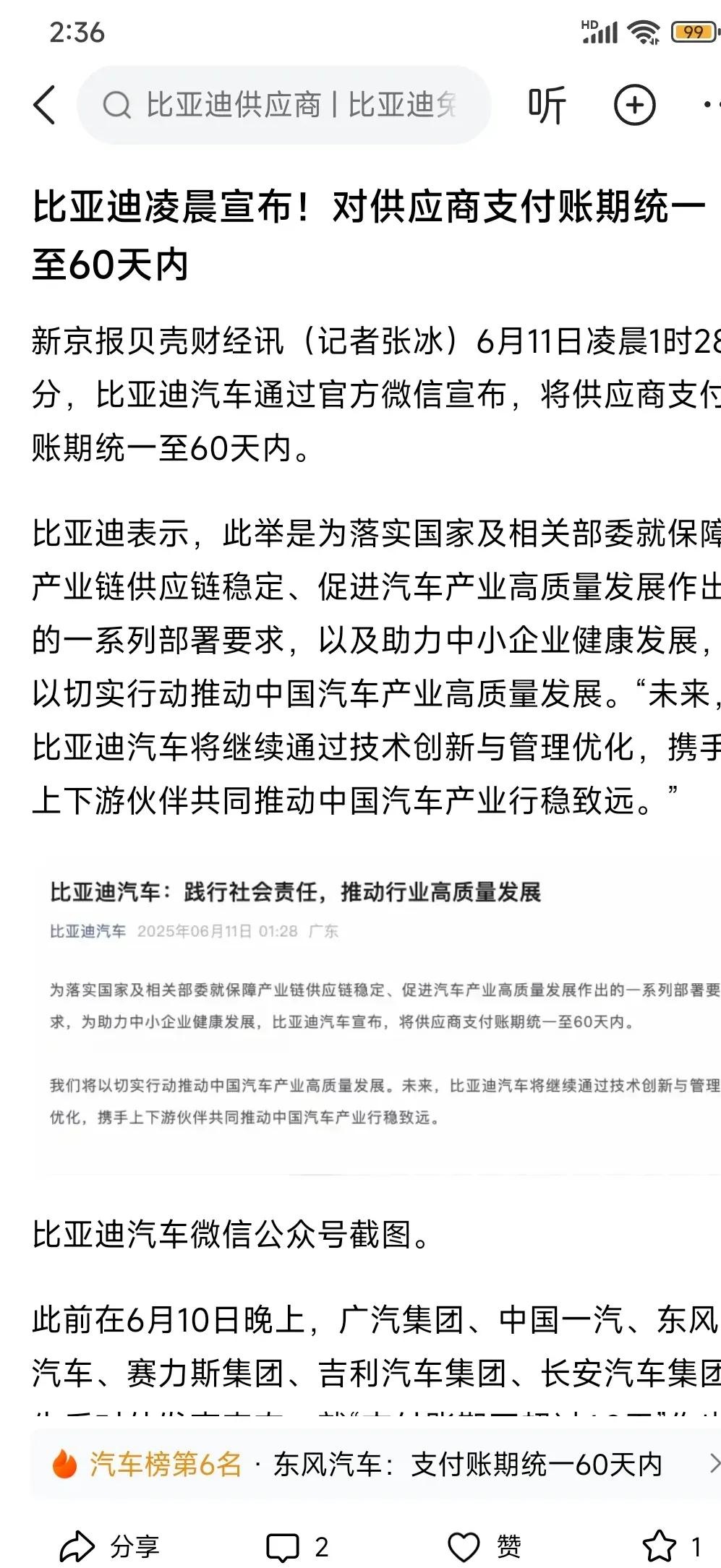
中新社北京8月11日电 (记者 刘文文)今年6月,中国17家重点车企陆续作出“供应商支付账期不超过60天”的公开承诺,至今已有60天。记者11日了解到,多家车企积极践行支付账期承诺,取得阶段性成效。

图片来源于网络,如有侵权,请联系删除
在落实账期承诺中,中国一汽针对中小企业推出专项支持,自2025年6月起,对经认定的中小企业供应商,全部执行100%现金支付,改变此前“现金+银行承兑汇票”的混合支付模式。目前,中国一汽已完成首批2000余家中小企业的资质审核,建立起动态管理名单,通过每月更新企业经营状态,实现支持政策的精准覆盖。
广汽集团自成立起就坚持以“不超过60天的供应商账期”保障供应链健康发展。为确保承诺持续兑现,广汽集团构建了覆盖“订单下发―验收入库―对账结算―货款支付”全流程的管控体系,同时通过数字化系统进行全过程的信息化管理,以制度和技术保障支付规范。
为确保60天账期落地,避免线下流程繁琐导致的付款延迟,赛力斯全面推行数字化管理。供应商可通过专属平台实时查询订单验收进度、挂账状态和付款节点,全流程透明可追溯。(完)
来源:中国新闻网
编辑:张澍楠
广告等商务合作,
中新经纬版权所有,未经书面授权,任何单位及个人不得转载、摘编或以其它方式使用。 关注中新经纬微信公众号(微信搜索“中新经纬”或“jwview”),看更多精彩财经资讯。